北投焚化廠澄清不明活動訊息 提醒民眾慎防個資外洩
- 發布機關:臺北市政府環境保護局廢棄物處理管理科
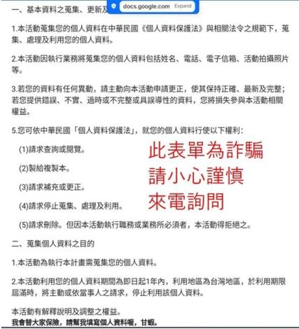
承辦單位:北投垃圾焚化廠 發稿日期:115年1月20日 聯 絡 人:廖紹助秘書 聯絡電話:0918-366-945 臺北市環保局今(20)日指出,近日有民眾反映,網路上出現疑似以「北投焚化廠」名義舉辦活動,要求填寫個人資料之活動報名連結。北投焚化廠已報警處理,並特此鄭重澄清,該活動非該廠主辦或臺北市環保局授權辦理,請民眾務必提高警覺,避免誤信不實資訊。 北投焚化廠表示,該廠目前僅辦理115年1月31日的環境教育活動,且該活動已於115年1月14日截止報名,並無其他對外受理報名的活動。凡依法蒐集之報名資料,均依《個人資料保護法》規定妥善管理,僅限活動相關用途,並於活動結束後即予刪除,不另作他用。 北投焚化廠已同步於官網發布澄清公告,提醒民眾切勿點選或填寫來源不明之活動連結,並請以該廠官網及臺北市環保局臉書公告資訊為準。如對活動內容或相關訊息有疑問,建議直接洽詢該廠業務承辦單位(02)28360050轉分機103,以確保個人資料安全與自身權益。 北投焚化廠呼籲,面對網路訊息應多加查證,共同防範不實活動及個資外洩風險。



![我的E政府 [另開新視窗]](/images/egov.png)
